פרק 11 - מערכי חלקיקים ומבוא לחומרים מלאכותיים
מערכי חלקיקים ומבוא לחומרים מלאכותיים[edit | edit source]
ההבדל בין פולריזציה לפולריזביליות[edit | edit source]
ראשית, ועל מנת למנוע בלבול, נדבר על ההבדל בין פולריזציה לפולריזביליות:
- פולריזביליות - מתארת את התגובה של חלקיק יחיד להפעלה של שדה חשמלי עליו, על ידי הקשר המתאר את מומנט הדיפול המושרה בחלקיק, ויוצר את שדה התגובה ולכן זהו גודל בדיד שמיוחס לחלקיק בודד.
- פולריזציה - מתארת את הצפיפות הנפחית הממוצעת של הדיפולים בחומר, בתגובה לשדה חשמלי בתוכו.
כמובן ששני גדלים אלו לא מנותקים זה מזה.
כאשר תיארנו את המודל הפשטני שלנו לפולריזציה תארנו את התגובה של כל מולקולה להפעלת שדה חשמלי כ"הסטה" של ענן אלקטרונים ביחס למרכז האטום / מולקולה. הסטה זו יוצרת מומנט דיפול אפקטיבי (למעשה תיארנו את המולקולה כחלקיק בעל פולריזביליות) ואז מיצענו את המומנט הכולל של מולקולות רבות על מנת לקבל את הפולריזציה.
עכשיו, מתיאור זה ניתן לקבל את התחושה שכאשר יש אוסף של מולקולות שיכולות להתקטב (יכול להיות מושרה בהן מומנט דיפול בתגובה להפעלת שדה), אז ניתן להגדיר פולריזציה, וניתן לתאר את התכונות ה"ממוצעות" של אותו אוסף מולקולות גם כן על ידי הגדרה של גודל שקול .
בצורה דומה, ניתן לדמיין מערך של מולקולות "מלאכותיות", חלקיקים בעלי קיטוביות כלשהי . שאם נסדר אותן באיזושהו אופן במרחב נוכל לתאר את הקשר בין השדה המופעל עליהם למומנט הדיפול המתעורר בהם, ולאחר מכן את הקשר לצפיפות הממוצעת של הדיפולים - הפולריזציה.
באופן זה נוכל לתכנן "חומרים מלאכותיים" על ידי תכנון החלקיקים ומבנה המערך בו הם מונחים.
בהרצאה זו ננסה להניח את הבסיס לתיאור זה.
לסיכום:
| פולריזציה | פולריזביליות | |
|---|---|---|
| ייצוג של דיפולים רבים על ידי צפיפות נפחית ממוצעת | התגובה של חלקיק בודד | מה מתאר? |
| קיטוב | קיטוביות | מאפיין |
הפולריזביליות כמטריצה[edit | edit source]

מאחר ואבני הבניין הבסיסיות הן החלקיקים, ראשית ננסה להבין את תגובתם להפעלת שדה חיצוני, המתוארת על ידי המטריצה . כאשר בחנו את התגובה של כדורים (מוליך מושלם, דיאלקטרי) להפעלת שדה חיצוני, תארנו את הקיטוביות כסקלר. דבר זה נובע מהסימטריה המלאה שיש לכדורים. באיור 1, מתואר חלקיק שצורתו אליפסואיד מאורך. במקרה זה, תגובתו להפעלת שדה בכיוונים שונים תהיה שונה. כאשר השדה החיצוני הוא בכיוון , הפרדת המטענים בתוך החלקיק קטנה, ולכן מומנט הדיפול שיווצר קטן. לעומת זאת, כאשר השדה החיצוני הוא בכיוון , המטענים נפרדים זה מזה מרחק רב יותר, ולכן מומנט הדיפול שנוצר הוא חזק יותר. מבנה זה, בו עוצמת התגובה (וגם כיוונה למעשה) תלויים בכיוון השדה החשמלי המופעיל, נקרא חלקיק אנאיזוטרופי. באופן כללי, חלקיקים אנאיזוטרופיים מתוארים על ידי קיטוביות מטריצית. דוגמא לכך כאשר במצב של חוסר איזוטרופיות מתקיים אי שוויון של אחד המקדמים לדוגמה .
שדה של דיפול[edit | edit source]
מאחר ובכל חלקיק מושרה מומנט דיפול בתגובה לשדה חיצוני, השדה שהוא ייצור יהיה כמו שדה דיפולי: כאשר הווקטור הוא וקטור יחידה המצביע מהדיפול לצופה, ומוגדר באופן הבא: ניתן לרשום: כעת, נוכל לרשום ביטוי מקוצר לביטוי של שדה הדיפול: כאשר הגדרנו את המטריצות: רישום זה יהיה נוח במיוחד כאשר נרצה לבחון מערכי חלקיקים.
מערכי חלקיקים ושדה לוקלי[edit | edit source]

כעת, ברצוננו להשתמש בפורמולציה שפיתחנו על מנת לחשב את תגובתו של מערך חלקיקים כלשהו להפעלה של שדה חיצוני. נניח כי יש לנו חלקיקים הממוספרים על ידי האינדקס . את מומנט הדיפול המתפתח בחלקיק ה- ניתן לרשום על ידי כאשר הוא שדה לוקלי - השדה במיקומו של החלקיק בהיעדר החלקיק עצמו.
את השדה הלוקלי בכל נקודה שבה מונח חלקיק, נמצא כסכום של השדה החיצוני ותרומתם של שאר הדיפולים (הדיפולים המתפתחים בחלקיקים האחרים): כאשר הם מיקומי הנקודות בהם נחשב את השדה, ו- מיקומי הדיפולים השונים.
כעת נוכל לרשום ביטוי למומנט הדיפול המתפתח בכל חלקיק: ומכאן למעשה ניתן לכתוב מערכת משוואות ממנה ניתן לחלץ את מומנטי הדיפול (הם הנעלמים כאן):
כל מערכת משוואות (לכל מומנט דיפול יש 3 רכיבים: x,y,z).
מתי המשוואה הזאת תקפה?
כאשר ניתן להניח שהשדה הממוצע על החלקיק הוא בקירוב השדה בנקודה בה נמצא החלקיק, והשדה בקירוב אחיד.
בדרך כלל פורמולציה זו נותנת תוצאות מדויקות למדי כשמתקיים , כאשר הוא קוטר החלקיק.
דוגמה - מערך אינסופי בעירור אורכי[edit | edit source]

באיור 3 נתון מערך אינסופי של חלקיקים איזוטרופיים, בעלי קיטוביות . מפעילים בכל המרחב שדה בכיוון , ועלינו לחשב את מומנט הדיפול המתעורר בכל חלקיק. מאחר והבעיה סימטרית להזזה של , מומנט הדיפול שמתעורר בכל החלקיקים זהה. כלומר: החלקיקים יושבים בנקודות . נסתכל על החלקיק המונח בראשית. השדה הלוקלי הפועל עליו הוא ואת הסכום המתקבל ניתן להעריך על ידי ניתן להביע את הקבוע הדרוש גם על ידי הגדרה של פונקציית זטא של רימן: כעת נוכל למצוא את מומנט הדיפול המתעורר בחלקיק בראשית: קיבלנו שמומנט הדיפול המתעורר חזק יותר מאשר מומנט הדיפול אשר היה מתעורר באותו חלקיק אם הוא היה מונח לבד במרחב. מדוע? מאחר וכל הדיפולים זהים, השדה שיוצרים החלקיקים האחרים במערך על החלקיק בראשית מחזק את השדה המעורר, ולכן סה"כ מתקבל ש- חזק יותר מ-. מה שיוצר דיפול חזק יותר מאשר חלקיק יחיד במרחב חופשי שהיה חשוף לאותו שדה חיצוני. בנוסף, נשים לב לכך שהגדרה מעט שונה של תא היחידה מביאה למומנט דיפול הפוך מזה שחישבנו.
דוגמה - מערך אינסופי (עירור ניצב, איור 4)[edit | edit source]

בכל חלקיק מתעורר דיפול:קיבלנו הפעם עירור חלש יותר מאשר אם אותו חלקיק היה מונח לבד במרחב.
דוגמה - מערך אינסופי (עירור כללי, איור 5)[edit | edit source]

אם נניח כעת שדה מעורר כללי בזווית ביחס לציר ה-:נקבל:הדיפול ייווצר בזווית ביחס לציר ה- המקיימת:למרות שהחלקיקים איזוטרופיים, התגובה אינה איזוטרופית בגלל תכונות המערך.

דוגמה - מערך סופי[edit | edit source]

מערכים תלת-מימדיים (איורים 8,9)[edit | edit source]


במערך תלת מימדי נצטרך שלושה אינדקסים כדי לתאר את המיקום של כל חלקיק:מה הדיפול שמתעורר בכל חלקיק עבור עירור של שדה חיצוני ?
נרשום את המשוואות עבור החלקיק בראשית:נחשב את המכפלה :ניתן להציג סכומים מסוג זה באופן הבא:כאשר הגדרנו:נציב את הביטוי הזה ונציב במשוואה עבור הדיפול:נעביר אגפים ונקבל:נפרק לרכיבים:כאשר הגדרנו את המטריצה :כיצד נעריך את

בעזרת סכום פואסון (איור 10): כאשר היא ה-Modiified Bessel function, 2nd kind.
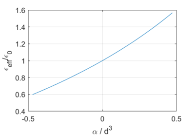
חומרים מלאכותיים[edit | edit source]
נכתוב את וקטור הפולריזציה עבור חומרים מלאכותיים,שהוא היחס בין הפולריזציה לשדה הממוצע (מיצוע מרחבי בתוך החומר):המהירות הממוצעת:כאשר נפח תא היחידה בו ממצעים.
פורנולציה זו תקפה עבור חומר טבעי, וגם עבור מערכי החלקיקים שתארנו.
ניתן להשתמש בקשר זה כדי לקבל אפקטיבי, ואת האפקטיבי, של החומר העשוי חלקיקים קטנים.
אם נסתכל על תא יחידה של המערך התלת - מימדי שקיבלנו, את השדה הממוצע בתוכו נוכל לרשום כך:כיוון שהמבנה מחזורי, נתמקד בתא היחידה סביב הראשית.
עבור תא יחידה סביב הראשית:השדה משתנה במרחב מאוד לאט ולכן:לאחר חישוב ארוך ובהנחה של ניתן להגיע לכך שמתקיים:כאשר היא הפולריזציה בחומר. לכן, השדה החשמלי הממוצע הוא:מכאן, ניזכר בביטוי המקשר בין הפולריזציה לשדה החשמלי:נציב במשוואה שמצאנו ל- ונקבל:נחלק בנפח תא היחידה:ונקבל ביטוי לפולריזציה הכוללת: